从《北京市房屋建筑使用安全条例》看 非现场监管适用领域的扩展
随着技术手段的进步,非现场监管的适用领域持续扩展,对监管部门的行政履职全面性、即时性以及依法合规性提出新的要求,被监管对象也应充分重视监管环节前移对生产生活的影响,做好日常行政合规,避免违反有关管理要求而面临行政处罚等风险。
一、非现场监管的特点
顾名思义,非现场监管是与现场监管互为补充的一种监管方式,监管部门不进入被监管对象现场,而是通过技术手段持续收集、分析被监管对象有关情况,具有远程、动态、持续等特点。
二、金融领域的非现场监管
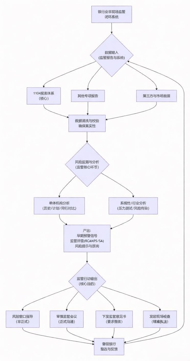
非现场监管作为一种现代化的风险监测与评估模式,其应用已覆盖几乎所有需要审慎监管的金融及泛金融领域。比如银行业,是非现场监管最成熟、体系最完善的领域。2003年颁行的《银行业监督管理法》第23条即规定:“银行业监督管理机构应当对银行业金融机构的业务活动及其风险状况进行非现场监管,建立银行业金融机构监督管理信息系统,分析、评价银行业金融机构的风险状况。” 基于监管数据的收集,运用风险分析模型、监管指标体系和信息系统对数据进行加工、比对、趋势分析和预警,持续监控资本充足性、资产质量、流动性风险、盈利能力、系统性风险等。非现场监管与现场检查相结合,共同构成了现代金融安全网的基石。
三、非现场监管适用领域的扩展
行业技术的进步,伴随着大数据、AI等处理海量、高频数据手段的发展,成为非现场监管适用领域不断扩展和深化的驱动力,监管从“事后报告”向实时、准实时监测演进。
《优化营商环境条例》第56条规定:“政府及其有关部门应当充分运用互联网、大数据等技术手段,依托国家统一建立的在线监管系统,加强监管信息归集共享和关联整合,推行以远程监管、移动监管、预警防控为特征的非现场监管,提升监管的精准化、智能化水平。”《国务院关于加强数字政府建设的指导意见》(国发〔2022〕14号)也提出“充分运用非现场等新型监管手段”。非现场监管手段在消防、环保、安全生产、交通运输等领域也在发挥越来越重要的作用。
环保领域中,生态环境部门利用物联网、大数据、卫星遥感、无人机、视频监控、用能监控、大数据分析等科技手段,在不进入或减少进入企业现场的情况下,对企业的污染物排放、治污设施运行、环境风险等情况进行远程监测、智能分析和精准执法。消防领域中,北京市依托消防综合监管服务系统开展非现场检查,发现某社区消控室安排两名人未取得消防设施操作员职业资格证书人员值守,予以立案调查。
四、房屋建筑使用安全领域推进非现场监管
2025年11月28日,市第十六届人大常委会第二十次会议审议通过了《北京市房屋建筑使用安全条例》将于2026年4月1日起施行。
《条例》第九条明确“本市鼓励运用新技术、新设备开展房屋建筑使用安全动态监测预警和防范治理,科学研判、高效管控房屋建筑使用安全风险”。第十条规定“市住房城乡建设部门应当建立健全房屋建筑使用安全信息系统,收集并动态更新房屋建筑使用安全信息,推动与有关部门信息互通和数据共享,对房屋建筑设计、施工、验收、运维、评估鉴定、解危治理、拆除进行全生命周期信息化管理”。从地方性法规的层面指明房屋建筑使用安全领域的非现场监管发展方向,可以预见,在房屋建筑全生命周期管理以及执法领域,非现场监管将发挥重要作用。
